近日,央视曝光网红保健品“澳洲优思益”的营销套路:品牌故事是编的,国际大奖是买的,专家网红是雇的。该保健品虚构海外产地、伪造品牌背景,产品实为国内代工生产。
“澳洲优思益”是多个电商平台销量第一的叶黄素品牌,原产地标称为澳大利亚。目前,多个电商平台相继下架“优思益”全系产品、禁言超千个带货账号,头部直播间“与辉同行”曾带货该品牌产品,媒体曝光销售额达千万,成为其重要销售渠道之一。
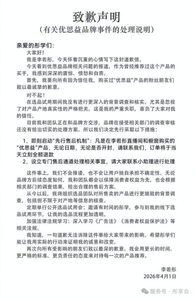
与此同时,章小蕙、李若彤、明道等十余位相关明星,或签约代言,或直播带货,成为该品牌营销传播的关键节点。事件发酵后,部分明星发布“致歉声明”,承诺“全额退款”。

优思益官方服务号发声明回应称,公司第一时间针对报道提及的相关内容开展自查自纠,下架全部相关商品,并暂停所有对外销售渠道。调查期间,公司全力配合各项调查工作。
据市场监管总局网站消息,4月2日,国务院食安办、市场监管总局、海关总署对央广总台报道的跨境电商进口“优思益”保健品违规营销等问题涉及的抖音、淘天、小红书3家平台企业进行了约谈。要求相关平台加强平台内跨境电商企业审核把关,强化平台内在售商品管理。
当明星光环、流量算法与平台共同为品牌背书,谁能为这场席卷数百万消费者的“虚假宣传”负责?

“洋牌”面具下
在社交媒体平台上,“优思益”的相关询问依然不少,但在各大电商平台上,该品牌相关产品已经搜索不到。
以其最火爆的叶黄素产品为例,包装上印着澳洲地址、英语标志与行业奖项徽章,标价高达数百元。而央视调查证实,其真实产地为安徽马鞍山的仙乐健康科技代工厂,原料成本低廉。此外,央视曝光,所谓“澳洲雅拉源健康产业有限公司”,注册地址实为一处废弃汽车维修站;所谓“国际大奖”,是从非权威机构购得的山寨证书。
更令人吃惊的是,该产品从未取得国家“蓝帽子”保健食品认证,却在全网宣称“护眼、抗衰老、补铁”等功效。浙江六和律师事务所律师代元盟告诉《中国新闻周刊》,该产品有可能违反《中华人民共和国广告法》(以下简称“广告法”)与《中华人民共和国反不正当竞争法》(以下简称“反不正当竞争法”)。
代元盟谈道,以广告法第28条来看,广告以虚假或者引人误解的内容欺骗、误导消费者,构成虚假广告,其中商品的产地信息与实际情况不符,对购买行为产生实质影响的,是典型违法行为。他表示,优思益之所以构成虚假宣传,是基于产地虚假这一明显情况,影响到消费者的购买行为。
在社交媒体平台上,依然有优思益的营销痕迹:仍能看到部分博主曾宣传其为“澳洲品牌”,与部分国际保健品大牌并列被推荐。一位资深直播从业者告诉《中国新闻周刊》,近两年,大健康赛道火热,类似优思益这样的保健品营销方式屡见不鲜。很多经营者惯常的操作,就是在海外买下品牌,甚至伪造研发基地,最终拿到国内代工,再经过国内电商平台营销,最终跻身头部。
去年,央视也曾曝光一批进口保健品,名为“LAXIN”的美国进口纳豆激酶胶囊精菌进口高活性4000FU红曲片的产品在电商平台售卖,但海外搜索平台,并没有任何关于该产品的信息,不仅如此,在海外电商平台上也看不到“LAXIN”品牌的任何产品。
明星主播为何“失察”
此次央视曝光,优思益背后的营销公司为杭州索象营销策划有限公司。
该公司隶属于索象控股集团,该集团官方公众号提到,公司是国内头部数字营销机构,三年来实现了超100倍的营收增长,客户续约率达到90%,构建以营销战略为核心,抖红传播为基础,抖天电商为本的完整生态链,致力于数据和内容双轮驱动增长。2026年要冲刺200亿GMV的直播业绩。该公司还透露,杭州索象营销策划有限公司曾一年内批量打造4大单品销售冠军。
上述直播从业者表示,这是当下非常常见的直播品牌营销思路。“这两年按照传统品牌的思路去营销,成本过高,且效率低下,依靠短视频平台和直播启动非常高效。”该人士指出,“一般会有多重滤镜展示在消费者面前,第一层滤镜就是拿国外品牌做背书,第二层就是找网红主播卖货,第三层就是通过测评和素人反馈增加信任感。”
上海财经大学数字经济研究院副院长崔丽丽指出,优思益的案例诠释了“白牌变品牌”的套路。在国内生产的产品,通过营销公司包装,编造澳洲品牌故事、购买国际奖项、雇佣专家背书,再通过头部直播间和明星代言引爆流量,最终以高价售出。这样的营销套路利用了消费者对平台、主播或明星的信任。主播则在直播间使用“养护”“改善”等话术暗示功效,规避直接宣称疗效,但从整体效果来看,宣传仍构成误导。
大健康赛道的火热,滋生了不少类似品牌在直播间成为爆品。上述从业者提到,在保健品领域的背调工作十分艰难,作为运营方往往会拿到品牌提供的全套资质,比如国外品牌的授权、国外品牌的研发资质甚至国外知名教授的背书,但碍于专业能力的不足和信息的差别,团队可能没有能力识别出伪造情况。
崔丽丽认为,此次电商平台和明星网红集体“失守”背后,则在于该领域灰色地带很多,比如假洋牌的辨别、食品冒充保健品以及品牌贴牌授权代工生产但不落实管理职责等。电商平台和主播在审核甄别中,存在取证难、跨境协作难以及落实责任难等问题。
她指出,在巨大的利益驱动之下,类似问题频发,“是否可以考虑采取终身禁止从业等更严厉的措施”。